CityU Home
Email
Website map
Contact
繁
Home
About SOE
Welcome Message
School Introduction
Annual Report
Staff
School Academic Staff
Distinguished Academic Staff
Dissertation Supervisors
Visiting Scholar
Advisor
Administrative Staff
Programmes
Faculty Updates
News & Events
Students Information
Academic and Research
Macau Global Education Research and Innovation Center
Artificial Intelligence Laboratory in Education Research and Innovation
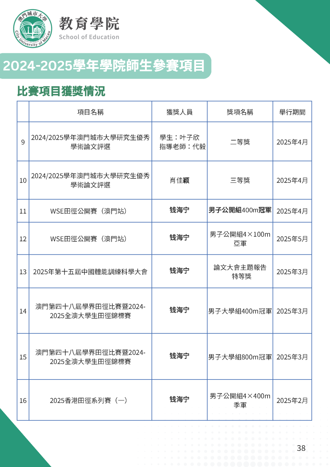
2024-2025 School of Education Annual Report
Location:
Home
/
About SOE
/
Annual Report
/
2024-2025 School of Education Annual Report
Release date:2026/01/21
Share to:
2024-2025 SOE Annual Report .pdf
Views:135
Prev
Back
Next
 : 2023-2024 School of Education ...